Nature子刊:染色质三维空间拓扑结构域作用新机制
上海交通大学生物医学工程学院王宽诚讲席教授邵志峰和特别研究员Daniel Czajkowsky博士所指导的团队在著名期刊《自然-通讯》(Nature Commu
上海交通大学生物医学工程学院王宽诚讲席教授邵志峰和特别研究员Daniel Czajkowsky博士所指导的团队在著名期刊《自然-通讯》(Nature Commu
来自清华大学、北京大学生命科学联合中心的研究人员发表了题为“Structure and Mechanogating Mechanism of the piezo
美国维斯塔尔研究所(Wistar Institute)与中国中山大学(Sun Yat-sen University)合作在《Nature Medicine》发表
清华大学生命科学学院的研究人员发表了题为“ROS-mediated 15-Hydroxyprostaglandin Dehydrogenase Degradat
中国科学院国家纳米科学中心研究员蒋兴宇、研究员张伟和博士杨明珠,通过纸的堆叠和切削加工技术,开发了一种条码化纸基芯片的大规模制造方...
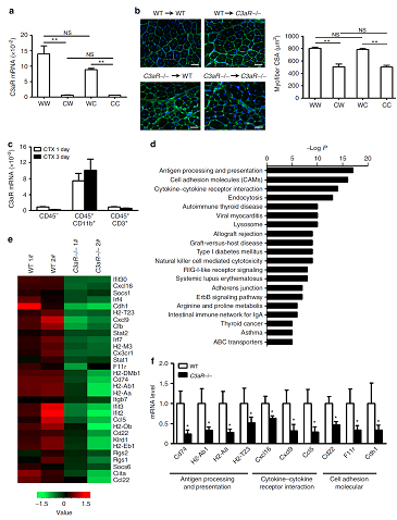
首都医科大学杜杰研究员与美国宾夕法尼亚大学宋文超教授合作,发表了题为“Complement C3a Signaling Facilitates Skeletal
中国科学院脑科学与智能技术卓越创新中心、中科院上海生命科学研究院神经科学研究所神经科学国家重点实验室研究员仇子龙研究组,与华中科技...
12月8日,国际学术期刊《核酸研究》(Nucleic Acids Research)在线发表了中国科学院生物化学与细胞生物学研究所王恩多研究组与芬兰科学家合作的
2017 年 11 月 28 日,珀金埃尔默医学诊断产品(上海)有限公司与国家心血管病中心签署战略合作协议,携手共建“心血管生物样本资源中...
2017年11月21日,中科院生物物理研究所朱冰课题组与北京生命科学研究所袭荣文课题组合作在Nature Communications杂志上发表题为“Mrg15
近年来对院士增选的社会关注度大幅增加,作为增选当年的2017年,中国科学院和中国工程院院士增选当选院士名单陆续公布。中国工程院2017年院...
磷是植物必需的大量元素,虽然土壤中总磷含量较高,但能被植物利用的无机磷含量很低。在我国苜蓿的主要种植区就存在这种情况,严重制约着苜...