首款单核RNA测序的高通量芯片现已上市
生物通报道 高通量的单核RNA测序方法——DroNc-Seq才刚刚在《Nature Methods》上发表。一转眼,相应的芯片已经上市。Dolomite Bio
生物通报道 高通量的单核RNA测序方法——DroNc-Seq才刚刚在《Nature Methods》上发表。一转眼,相应的芯片已经上市。Dolomite Bio
由中山大学完成的题为“Targeting VCp enhances anticancer activity of oncolytic virus M1 in h
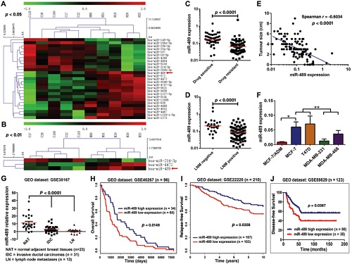
乳腺癌目前是世界范围内最普遍,同时也是最容易导致女性死亡的恶性癌症。化疗是目前治疗乳腺癌、提高患者生存率的主要医疗手段之一。但是由...
来自中科院神经科学研究所,中国科学院脑科学与智能技术卓越创新中心、神经科学国家重点实验室的研究人员发表了题为“A central neural circuit
瑞士塔尔和以色列特拉维夫,2017年8月14日----宝欧信特,一个为生命科学产业供应化学中间体的跨国公司,和特拉维夫大学(TAU)的业务经营中...
8月4日,国际顶级材料学期刊《 Advanced Materials 》(IF= "19 79)发表了北京大学第三医院运动医学研究所敖英芳团队的题为“基于3D打
世界范围内约20%的癌症与病原菌感染相关。具核梭杆菌可以刺激上皮细胞转变为癌细胞导致癌症发生,但是此过程的具体发生机制是未知的。本研...
器官移植是二十世纪医学领域最伟大的成就之一,素有“医学皇冠上最耀眼的明珠”之称。器官移植技术问世63年以来,捐献的器官要经过“灌注、...
“十三五”医药行业在生产需求变化调整,企业需进一步保证整个生产工艺流程和质量体系的可控。基于药品生产及质量管理方面存在挑战,pharma...
2017年7月26日,由华大基因研究院主导的10Kp Workshop在深圳国家基因库顺利举行。会上,华大基因研究院联合多位植物学领域权威专家共同启动万种植物基
在X失活过程中发生了DNA结构改变,但科学家们不知道是这些改变引起了X染色体沉默,还是它们仅仅是X染色体沉默的结果。来自加州理工学院等处...
来自中科院北京基因组研究所,上海科技大学的研究人员发表了题为“3D Chromatin Structures of Mature Gametes and Str